EN FR
Profile Picture

Java

Java (23, 17, 11, 8, 7)
Spring
Springboot
JUnit
Mokito

SQL
PostgreSQL
MongoDB
MySQL
Oracle SQL
Firebase
Redis

SVN
Git

Azure DevOps
Jenkins
GitLab

n8n

Datadog
Elastic Logstash Kibana
Grafana
Promtail / Loki
Cypress
JMeter
Gatling

HTML
CSS
JQuery
Angular ,JS , 2, 4, 10, 13, 17
Svelte 2
PHP (2013)
React (little bit)

Linux ...
Proxmox
Docker
Caddy
VPS
Apache
Tomcat
PM2

JavaScript
TypeScript
NodeJS
Fastify
Express
NestJs
Lerna (2022)

Blender (2020)
Photoshop (2015)

Excel
PowerPoint
Android (2018)
Google Analytics
C (2009 Arduino , 2020 ESP32)
Groovy (2019)
C# (2013) Windows Phone

Scrum
TDD
Kanban
UML

  • Scrum PostgreSQL JAVA 11 GCP SPRING Angular 10 Carbon.io Yousign

  • Scrum Oracle SQL TDD JAVA 8 SPRING Grafana Active MQ Gatling ELK

  • Scrum JAVA 17 TDD SPRING Matomo Angular 13-17 Node.js Express

  • PHP JQuery MySql IOS Android WEB Java 8 Google Analytics Scrum Monitoring

  • English Scrum SQL JS JAVA 11

  • Skills:
    Groovy Oracle SQL ABB ERP Scrum
  • Worked on a project to monitor technical alerts on the railway network.
  • Skills:
    Java 8 JMeter Python MySQL Docker Spring MQTT

WorldLine Software Engineer - MSH, VIVINTER, Auchan Drive

  • Skills:
    Java 7-8 MySQL Angular JS - 2 - 4 Spring Apache Tapestry

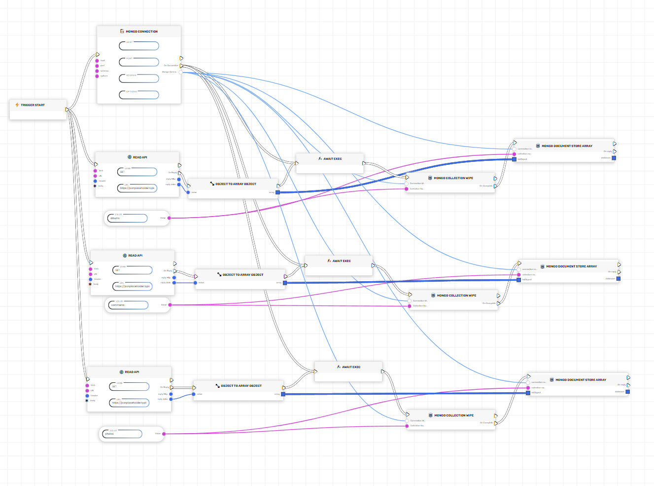
OCR AI Bill

PostgreSQL n8n Telegram OpenAI API Google Console / spreadsheet

Project Thumbnail

Project Thumbnail

Project Thumbnail
Project Thumbnail

React Node.js PostgreSQL Express n8n Discord

 Project Thumbnail  Project Thumbnail

 Project Thumbnail


Project Thumbnail

Svelte PM2 Node.js PostgreSQL Fastify puppeteer PWA

 Project Thumbnail  Project Thumbnail  Project Thumbnail  Project Thumbnail  Project Thumbnail
Project Thumbnail

Svelte PM2 Node.js MongoDb Fastify Lerna

 Project Thumbnail  Project Thumbnail  Project Thumbnail  Project Thumbnail
Project Thumbnail

 Project Thumbnail  Project Thumbnail  Project Thumbnail
Project Thumbnail

TypeScript NodejS Fastify MongoDB Websocket / API babylonJs FireBase MagikaVoxel

 Project Thumbnail  Project Thumbnail  Project Thumbnail  Project Thumbnail  Project Thumbnail

JAVA 7 LibGdx Android Google Services FireBase Admob

 Project Thumbnail

JAVA 7 RMI LibGdx Android


JAVA 7 Slick2D


PHP

Contact

Passions / Hobbies